კლინიკური პრაქტიკის ეროვნული რეკომენდაცია
“თირკმლების ქრონიკული დაავადება” მიღებულია კლინიკური პრაქტიკის ეროვნული რეკომენდაციების (გაიდლაინები) და დაავადებათა მართვის სახელმწიფო სტანდარტების (პროტოკოლები) შემუშავების, შეფასების და დანერგვის ეროვნული საბჭოს 2006 წლის 21 ნოემბრის #2 სხდომაზე და დამტკიცებულია საქართველოს შრომის, ჯანმრთელობისა და სოციალური დაცვის მინისტრის 2007 წლის 21 დეკემბრის # 364/ო ბრძანებით.
თირკმლების ქრონიკული დაავადება
გამოყენებული შემოკლებები
DOKI – Dialysis Outcome Quality Initative
NKF – National Kidney Foundation
PARADE – Proteinuria, Albuminuria, Detection and Elimination
თქდ – თირკმლების ქრონიკული დაავადება აწ – არტერიული წნევა
აგფ – ანგიოტენზინის გარდამქმნელი ფერმენტი არ – ანგიოტენზინის რეცეპტორი
ტრანსფ. გაჯ. ინდექსი – ტრანსფერინის გაჯერების ინდექსი
ი.ვ. – ინტრავენურად ჰდ – ჰემოდიალიზი
პდ _ პერიტონეული დიალიზი
თჩთ – თირკმლის ჩანაცვლებითი თერაპია
მაპდ – მუდმივი ამბულატორიული პერიტონეული დიალიზი ლაბ – ლაბორატორიული ცვლილებები
სიმპ – კლინიკური სიმპტომები
1. დაავადების დეფინიცია
თქდ ეწოდება თირკმლის ფუნქციურ ან სტრუქტურულ დაზიანებას არანაკლებ 3 თვის განმავლობაში, რომლის დროსაც გორგლოვანი ფილტრაციის სიჩქარე კლებულობს ან ჯერ კიდევ ნორმის ფარგლებშია და რომელიც მანიფესტირებულია ან პათომორფოლოგიური მონაცემებით ან თირკმლის დაზიანებისათვის დამახასიათებელი ცვლილებებით სისხლსა და შარდში ან რადიოლოგიური (გამოსახულებითი) გამოკვლევებით; ან თირკმლის ფუნქციის ისეთ დაქვეითებას, რომლის დროსაც თირკმლის გამოვლენილი ან გამოუვლენელი დაზიანებების ფონზე გორგლოვანი ფილტრაციის სიჩქარე < 60მლ/წთ/1,73მ2 არა ნაკლებ 3 თვის განმავლობაში.
თქდ იყოფა შემდეგ სტადიებად:
2. ეპიდემიოლოგია
საქართველოში თირკმლების ქრონიკულ დაავადებით შეპყრობილ პაციენტთა რაოდენობის შეფასება შესაძლებელია მხოლოდ იმ პაციენტთა მიხედვით, რომლებიც მიმართავენ ნეფროლოგიურ კლინიკებს. ამ მონაცემებზე დაყრდნობით ყოველწლიურად თქდ შეპყრობილ ახალგამოვლენილ პაციენტთა რაოდენობა აღწევს 480-520, რაც 1 მლნ მოსახლეზე შეადგენს 120-160 პაციენტს. ამათგან თირკმლების უკმარისობის ტერმინალურ სტადიით შეპყრობილნი, რომელნიც გადაუდებლად საჭიროებენ თირკმლის ჩანაცვლებით თერაპიას, შეადგენენ 160-200 ანუ 1 მლნ მოსახლეზე ყოველწლიურად მოდის 40-50 პოტენციურად სადიალიზო პაციენტი. 2005 წლის მონაცემებით თირკმლის ჩანაცვლებით თერაპიაზე იმყოფება (ჰდ, პდ, თირკმელგადანერგილები) 609 პაციენტი ანუ 200 1 მლნ მოსახლეზე. ეპიდემიოლოგიური კვლევის შედეგებით თირკმლების ქრონიკული დაავადებით შეპყრობილ პაციენტთა რაოდენობა მნიშვნელოვნად გაიზრდება, რაც აიხსნება დროულად გამოუვლენელი შაქრიანი დიაბეტის, ჰიპერტონიისა და პროტეინურიის არსებობით; ასევე მხედველობაშია მისაღები თირკმლის ის ქრონიკული დაავადებები, რომლებიც ვითარდება მეორადად მრავალი სხვა დაავადების ფონზე (კარდიოვასკულური, რევმატოლოგიური, ჰემატოლოგიური და სხვ.). თირკმლების ქრონიკული დაავადებას შემთხვევათა 30%-ში საფუძვლად უდევს შაქრიანი დიაბეტი, 20%-ში
– სხვადსხვა ტიპის გლომერულონეფრიტები, 15%-ში – სისტემური დაავადებები, 10% – სხვადსხვა გენეზის ტუბულო-ინტერსტიციული ნეფრიტები, 3%-ში – თირკმლების ცისტური დაავადებები, 1%-ში – თანდაყოლილი დაავადებები, 21%- ში – ჰიპერტონია, ათეროსკლეროზი და უცნობი გენეზის ნეფროსკლეროზი.
3. ეტიოპათოგენეზი
თირკმლების ქრონიკულ დაავადებას, რომელიც პროგრესირებს და საბოლოოდ ყალიბდება თირკმლების ტერმინალური უკმარისობა, საფუძვლად უდევს თირკმლების მრავალრიცხოვანი დაავადება, როგორც პირველადი ასევე მეორადი; ეტიოლოგიური მნიშვნელობის დაავადებათა მრავალფეროვნების გამო ცხრილში #1 მოყვანილია დაავადებები მაგალითის სახით, რომლებმაც შეიძლება გამოიწვიონ ანთებითი და არაანთებითი ტიპის გორგლოვანი (გლომერულური), სისხლძარღვოვანი თუ ტუბულო-ინტერსიციული დაზიანება.
თქდ-ს გამომწვევი დაავადებები ცხრილი #1.
4. კლინიკური სიმპტომატიკა
კლინიკური სიმპტომატიკა დამოკიდებულია იმ ძირითად დაავადებაზე, რომელმაც გამოიწვია თირკმლების ქრონიკული დაავადება: დაავადების მიმდინარეობა შეიძლება იყოს უსიმპტომო და ვლინდებოდეს შემთხვევით შარდის ანალიზის რუტინული გამოკვლევისას; გორგლოვანი დაზიანებები შეიძლება მიმდინარეობდეს სხვადასხვა ხარისხის შეშუპებით, ჰიპერტონიით, გორგლოვანი ფილტრაციის სიჩქარის დაქვეითებით ან დაქვეითების გარეშე; ტუბულო-ინტერსიციული დაზიანებები შეიძლება მიმდინარეობდეს უსიმპტომოდ ან საშარდე გზების დაავადებებისათვის დამახასიათებელი სიმპტომატიკით, რომლის ქვეშ იგულისხმება დიზურია, ნიქტურია და სხვ. თირკმლების სხვადასხვა დაავადების კლინიკური პრეზენტაცია მოყვანილია ცხრილში #2.
[table id=4 /]
თირკმლების დაავადებების მრავალრიცხოვნების მიუხედავად, კლინიკური სურათი, რითიც შეიძლება გამოვლინდეს თირკმლების ქრონიკული დაავადება, არცთუ ისე მრავალფეროვანია. ეს იმას ნიშნავს, რომ კლინიკურად პაციენტი შეიძლება იყოს ასიმპტომური ან სახეზე იყოს ექსტრარენული გართულებები, რის გამოც ის დროულად არ მიმართავს ნეფროლოგს. ამის გამო გვიანდება თქდ-ს დროული დიაგნოსტიკა და დაავადების სწრაფი პროგრესირების საწინააღმდეგო ღონისძიებების გატარება. ცხრილში #3 მოყვანილია თქდ-ს სტადიების შესაძლო კლინიკური პრეზენტაციები.

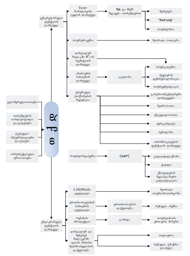
იმის წარმოსადგენად, თუ რატომ არის სახეზე თირკმლების ქრონიკული დაავადების დროს ცვლილებები სხვადასხვა ორგანოს მხრიდან, ქვემოთ მოკლედ, სქემატურად მოყვანილია იმ პროცესების განვითარების მექანიზმი, რომლებიც თან სდევს თირკმლის გორგლოვანი სიჩქარის დაქვეითებას.
აღნიშნული გართულებების კლინიკური სიმპტომატიკა, რომელიც ყველაზე მძიმედ ვლინდება თქდ-ს 4 და 5 სტადიებში, შეიძლება იყოს შემდეგი: ძლიერი საერთო სისუსტე, დაღლილობა, უმადობა, გულისრევა, დილის საათებში პირღებინება, თავის ტკივილი, კონცენტრირების უნარის დაქვეითება, ქავილი (პრურიტის), დისპნოე, კრუნჩხვები.
ამასთან, აღინიშნება ცვლილებები თითქმის ყველა ორგანოსა და სისტემის მხრიდან:
გულ-სისხლძარღვთა სისტემა: მარცხენა პარკუჭის ჰიპერტროფია და დიასტოლური დისფუნქცია, აორტისა და გულის სარქველების კალციფიკაცია, ვენტრიკულური არითმიები (ჰიპო/ჰიპერკალემიის ფონზე).
წყალ-მარილოვანი და მჟავა-ტუტოვანი დარღვევბი: ჰიპერჰიდრატაცია, ჰიპერ/ჰიპონატრემია, ჰიპერკალემია, მეტაბოლური აციდოზი.
რენული ანემია: ვითარდება ერითროპოეტინის დეფიციტის გამო.
რენული ოსტეოპათია: ჰიპერფოსფატემია, ჰიპოკალცემია და მეორადი ჰიპერპარათირეოზის შედეგად ვითარდება სხვადასხვა სახის რენული ოსტეოპათიები: ფიბროზული ოსტეოიტი, ძვლის ადინამიური დაავადება.
ჰემოსტაზი: სისხლდენები თრომბოციტების აგრეგაციის დაქვეითების გამო, რის გამოც ხშირია გასტროდუოდენული სისხლდენა, ჰემორაგიული პერიკარდიტი და პლევრიტი.
ნერვული სისტემა: პერიფერიული ნეიროპათია, ავტონომიური ნეიროპათია, ურემიული ენცეფალოპათია, მტევნის გვირაბის სინდრომი, ურემიული მიოპათია, მოუსვენარი ფეხის სინდრომი.
ენდოკრინული დარღვევები: ჰიპოთირეოზი, სქესობრივი ჰორმონების დისბალანსი, მათ შორის აღსანიშნავია ჰიპერპროლაქტინემია, ბავშვებში რეზისტენტობა ზრდის ჰორმონის მიმართ.
მეტაბოლური დარღვევები: დისლიპიდემია IV ტიპის ფრედრიქსონის
(Fრედრიცკსიონ) მიხედვით, ჰიპერჰომოცისტეინემია.
დერმატოლოგიური დარღვევები: ქსეროზი, ფსევდოპორფირია, ქავილი.
კუჭ-ნაწლავის ტრაქტი: გასტრიტი, დუოდენიტი, გასტროპარეზი, პანკრეატიტი, კოლონდივერტიკულოზი, ჰემორაგიული კოლიტი.
ზემოთ მოყვანილი დაზიანებების ხარისხი დამოკიდებულია თქდ-ს 4 და 5 სტადიებში ურემიის ხარისხზე და ინდივიდუალურია. შესაბამისად, კლინიკური სიმპტომატიკა არის მრავალფეროვანი და დამოკიდებულია იმაზე, თუ ჩამოთვლილი პათოლოგიებიდან რომელია წინა პლანზე.
5. დიაგნოსტიკა
თქდ-ს დროულად გამოვლენისათვის აუცილებელია პაციენტთა სელექცია, რისთვისაც რეკომედებულია შემდეგი გამოკვლევების წარმოება (სარწმუნოების დონე I, რეკომენდაცია A):
- შარდის ანალიზი პროტეინურიის, ჰემატურიის, ლეიკოციტურიის გამოსავლენად პირველადი სკრინინგის მეთოდით ტესტჩხირებით;
- პროტეინურიის შემთხვევაში ცილის რაოდენობრივი განსაზღვრა 24 საათიან შარდში ან დილის შარდში პროტეინ/კრეატინინის ან ალბუმინ/კრეატინინის ფარდობის მიხედვით;
- არტერიული წნევის გაზომვა;
- გორგლოვანი (გლომერულური) ფილტრაციის სიჩქარის გამოთვლა. აღნიშნული გამოკვლევების საფუძველზე შესაძლებელია რისკ ფაქტორების მატარებელ პაციენტთა გამოვლენა და მათზე მუმივი მონიტორინგის დაწესება.
რისკ ფაქტორების მატარებელ პაციენტებში რეკომედებულია (სარწმუნოების დონე II, რეკომენდაცია B) შემდეგი გამოკვლევების ჩატარება:
- თირკმელებისა და საშარდე გზების სონოგრაფიული გამოკვლევა;
- სისხლის შრატში კრეატინინის, შარდოვანას განსაზღვრა;
- სისხლის შრატში ელექტროლიტების განსაზღვრა (ნატრიუმი, კალიუმი, ქლორი, ბიკარბონატი, კალციუმი, ფოსფატები);
- შარდის ხვედრითი წონა ან ოსმოლარობა;
- შარდის pH.
განსაკუთრებული მნიშვნელობა ენიჭება თირკმლის დაზიანების მარკერს – პროტეინურიას, რომელიც შემთხვევათა დიდ ნაწილში ასიმპტომური მიმდინარეობით ხასიათდება. ასიმპტომური პროტეინურიის მქონე ინდივიდთა ჯანმრთელებისგან სელექციისათვის NKF PARADE-ს მიერ მოწოდებულია გამოკვლევათა შემდეგი თანმიმდევრობა:

გამოვლენილი პროტეინურიისა და ჰემატურიის შემთხვევაში რეკომენდებულია (სარწმუნოების დონე II, რეკომენდაცია B) გამოკვლევათა წარმოება შესაბამისი ალგორითმების მიხედვით:
თირკმლების დაზიანების მარკერების გამოვლენის შემთხვევაში
რეკომენდებულია რადიოლოგიური კვლევები იმის მიხედვით, თუ რომელი
პათოლოგია უდევს საფუძვლად თირკმლების ქრონიკულ დაავადებას.
გამოკვლევის სწორად შერჩევისათვის ქვემოთ მოყვანილია ცხრილი #4, რომელშიც წარმოდგენილია თირკმლების სხვადასხვა დაზიანების რადიოლოგიური სურათის ინტერპრეტაციები.

თირკმლების გოგრლოვანი დაზიანების შემთხვევაში გამომწვევი დაავადების დიაგნოსტიკის, პროგნოზისა და სწორი მკურნალობის შესარჩევად რეკომენდებულია (სარწმუნოების დონე I, რეკომენდაცია A) თირკმლის ბიოფსია. თირკმლის ბიოფსიის ჩვენებები მოყვანილია ცხრილში #5.
[table id=5 /]
6. მკურნალობა
თირკმლების ძირითადი დაავადების დროული დიაგნოსტიკისა და მკურნალობის შედეგად შესაძლოა თირკმლების ქრონიკული დაავადების თავიდან აცილება.
♦ თქდ-ს I, II სტადიის დროს თქდ-ს პროგრესის შესანელებლად რეკომენდებულია (სარწმუნოების დონე I, რეკომენდაცია A):
• აგფ-ინჰიბიტორების/არ-ბლოკერების დანიშვნა;
• არტერიული წნევის მაჩვენებლების მკაცრი კონტროლი (შაქრიან დიაბეტიანებსა და მაღალი ხარისხის პროტეინურიისას < 125/80მმHg, დანარჩენ შემთხვევებში დასაშვებია <130/80მმHg);
• გლიკემიის მკაცრი კონტროლი შაქრიანი დიაბეტის შემთხვევაში.
♦ თქდ III სტადიის დროს I, II სტადიებში მოყვანილი ღონისძიებების გარდა რენული ანემიისა და რენული ოსტეოპათიის გამოსავლენი გამოკვლევების ჩატარება.
♦ თქდ-ს IV და V სტადიის დროს რეკომენდებულია (სარწმუნოების დონე I, რეკომენდაცია A):
• არტერიული წნევის მკაცრი კონტროლი;
• წყალ-მარილოვანი ცვლის კორექცია (ჰიპერკალემია, ჰიპოკალცემია, ჰიპერფოსფატემია);
• მჟავა-ტუტოვანი წონასწორობის, კერძოდ, მეტაბოლური აციდოზის კორექცია;
• რენული ანემიის კორექცია;
• რენული ოსტეოპათიის კორექცია;
• პაციენტის თირკმლის ჩანაცვლებითი თერაპიისათვის (თჩთ) მომზადება, რაც გულისხმობს: თჩთ-ს სახეობის – ჰემოდიალიზი (ჰდ), პერიტონეული დიალიზი (პდ) თუ პრეემფტიური ტრანსპლანტაცია (თირკმლის გადანერგვა დიალიზით მკურნალობის დაწყებამდე) -წინასწარ განსაზღვრას პაციენტის, მისი ახლობლების, სამედიცინო ჩვებებისა და პაციენტის სოციალური მდგომარეობის გათვალისწინებით (მაგ, ჰდ ცენტრიდან სიშორე, ასევე გასათვალისწინებელია პაციენტის დასაქმება); ასევე ჰემოდიალიზის შემთხვევაში სისხლძარღვოვანი მიდგომის წინასწარ უზრუნველყოფა და პდ-ს შემთხვევაში პერიტონეული დიალიზის კათეტერის დროული იმპლანტაცია. პაციენტთან ზემოაღნიშნული მოსამზადებელი ღონისძიებების გატარების შემდეგ, დიალიზით (ჰდ/პდ) მკურნალობის დაწყება ან პრეეფტიური ტრანსპლანტაცია.
♦ B-ჰეპატიტის საწინააღმდეგო ვაქცინაცია.
♦ როდესაც გფს < 15მლ/წთ/1,73მ² პაციენტის მდგომარეობის შეფასება აუცილებელია თვეში ერთხელ ჰიპერტონიის, ჰიპერჰიდრატაციის, ბიოქიმიური მაჩვენებლების, რენული ანემიის, რენული ოსტეოპათიისა და მალნუტრიციის სამართავად.
♦ რენული ანემია: კორექცია ხდება ფერიტინის, ტრანსფერინის გაჯერების ინდექსისა და ჰიპოქრომული რეტიკულოციტების რაოდენობის მიხედვით რკინის პრეპარატებითა და რეკომბინანტული ერითროპოეტინით. სამიზნე ჰემოგლობინია (სარწმუნოების დონე II, რეკომენდაცია B) 11,5-12,0გ/დლ.
♦ რენული ოსტეოპათიის კორექცია ხდება საერთო და იონიზირებული კალციუმის, არაორგანული ფოსფატების, ინტაქტური პარათჰორმონის, ძვლის ტუტეფოსფატაზისა და ალუმინის კონცენტრაციების მიხედვით ფოსფორშემბოჭავი პრეპარატებითა და ვიტ. D მეტაბოლიტებით.
♦ თჩთ-ის დაწყება რეკომენდებულია, როდესაც გლომერულური ფილტრაციის სიჩქარეა 8-10მლ/წთ/1,73მ² (სარწმუნოების დონე I, რეკომენდაცია A). ამ რეკომენდაციის გატარება განსაკუთრებით მნიშვნელოვანია მაღალი რისკის მქონე პაციენტებში, მაგალითად შაქრიანი დიაბეტით დაავადებულებსა და იმათში, ვისთანაც ურემიისათვის დამახასიათებელი კლინიკური სიმპტომა- ტიკა მკვეთრად არის გამოვლენილი ან გაძნელებულია ჰიდრატაციისა და არტერიული წნევის კონტროლი ან აღენიშნებათ მკვეთრად გაუარესებული ნუტრიციული სტატუსი იმისათვის, რომ პაციენტის სიცოცხლე არ დავაყენოთ რისკის ქვეშ. ყველა შემთხვევაში, დიალიზით მკურნალობა დაწყებულ უნდა იქნას მანამ, სანამ გფს < 6მლ/წთ/1,73მ².
♦ იმ პაციენტებში, რომლებიც იმყოფებიან ნეფროლოგიური ზედამხედველობის ქვეშ და რომლებთანაც დაგეგმილია ჰემოდიალიზი, სისხლძარღვოვანი მიდგომის – არტერიო/ვენური (ა/ვ) ფისტულის – უზრუნველყოფის საკითხი უნდა დადგეს ჰემოდიალიზის დაწყებამდე 3-4 თვით ადრე. დაინფიცირებისა და თრომბოზის სიხშირის მიხედვით უპირატესობა ენიჭება ნატიურ ა/ვ ფისტულას. პროთეზირება ნაჩვენებია ნატიური ა/ვ ფისტულის შექმნის ყველა შესაძლებლობის ამოწურვის შემთხვევაში. ა/ვ ფისტულის, ნატიური თუ პროთეზი, პერმანენტული ფუნქციონირების უზრუნველსაყოფად აუცილებელი პირობებია: პირადი ჰიგიენა, კანულირების წინ კანის ასეპტიური დამუშავებისა და პუნქციის ტექნიკა. ა/ვ ფისტულის არარსებობის შემთხვევაში სისხლძარღვოვანი მიდგომის უზრუნველსაყოფად გამოიყენება ცენტრალური ვენური ორარხიანი კეთეტერი: დროებითი (3/6კვირაზე გათვლილი) ან პერმანენტული (ერთწლიანი). (სარწმუნოების დონე I, რეკომენდაცია A).
♦ პაციენტის კარდიოვასკულური სტატუსი შეფასებულ უნდა იქნას თირკმლის ჩანაცვლებითი თერაპიის დაწყების წინ და შემდეგ 6 თვეში ერთხელ (სარწმუნოების დონე II, რეკომენდაცია B). მაღალი რისკის ჯგუფში შედიან: მწეველები, ჰიპერგლიკემიის, დისლიპიდემიისა და ჰიპერტონიის მატარებელი პაციენტები.

ექიმის ტაქტიკა თქდ-ს სტადიების მიხედვით
ჰემოდიალიზის პროცესის მონიტორინგი
♦ ჰემოდიალიზის დოზირება ანუ სეანსების რაოდენობა და ხანგრძლივობა განისაზღვრება დაბალი მოლეკულური წონის ტოქსინის, შარდოვანას კინეტიკური მაჩვენებლების მიხედვით: ჰემოდიალიზის სეანსი ითვლება ადეკვატურად, როდესაც Kt/V ≥ 1,2, ხოლო URR ≥ 65%. ჰემოდიალიზის სტანდარტულ დოზად ითვლება: ჰდ-ს 4 საათიანი სეანსი კვირაში 3-ჯერ. სეანსის ხანგრძლივობა და/ან სიხშირე იზრდება იმ პაციენტებში, რომელთან აღენიშნებათ ჰემოდინამიკური არასტაბილობა ან კარდიოვასკულური პრობლემები, რაც მეტწილად ვრცელდება ხანდაზმული ასაკის პაციენტებზე (სარწმუნოების დონე I, რეკომენდაცია A).
♦ დიალიზატორების შერჩევა უნდა ხდებოდეს პაციენტის სხეულის ფართობისა და ადეკვატურობის მაჩვენებლების მიხედვით; დიალიზატორის შერჩევისას ასევე მნიშვნელოვანია მასალის ბიოთავსებადობისა – მოდიფიცირებული ცელულოზა/სინთეზური მასალის დროს არ აღინიშნება კომპლემენეტისა და ლეიკოციტების აქტივაცია ისე, როგორც ეს ხდება არამოდიფიცირებული ცელულოზის შემთხვევაში – და ჰიდრავლიკური მახასიათებლების – დაბალი (ლოწ ფლუხ) და მაღალი (ჰიგჰ ფლუხ) ნაკადის (ნაჩვენებია საშუალო მოლეკულური წონის ტოქსინების მაგ, β2-მიკროგლობულინი) კლირენსის გასაუმჯობესებლად – გათვალისწინება.
♦ ჰემოდიალიზისათვის გამიზნული წყალი უნდა იყოს ულტრასუფთა, რომელიც მიეწოდებათ სადიალიზო მანქანებს წყალდამამზადებელი სისტემიდან. წყალდამამზადებელი სისტემა, სადაც ხდება წყლის დარბილება, დეიონიზაცია/დემინერალიზაცია, დისტილაცია და ფილტრაცია (რევერსე
ოსმოსის). აუცილებელია სადიალიზო წყლის ქიმიური და ბაქტერიოლოგიური სისუფთავის რუტინული და რეგულარული მონიტორინგი.
♦ ჰემოდიალიზის დროს ექსტრაკორპორული თრომბოზის საპროფილაქტიკოდ აუცილებელია ანტიკოაგულაციური ღონისძიებების არაფრაქციონირებული ან დაბალმოლეკულური ჰეპარინით გატარება.
♦ ჰდ ასოცირებული ინფექციები: ბაქტერიული ინფექციები, კერძოდ კი შტაპჰყლოცოცცუს აურეუს–ით განპირობებული სეპტიცემიები, წარმოადგენს ჰემოდიალიზის ყველაზე ხშირ და სიცოცხლისათვის საშიშ ინფექციურ გართულებას. აქედან გამომდინარე სისხლძარღვოვანი მიდგომის, როგორც ცენტრალური ვენური კათეტერების, ასევე ა/ვ ფისტულების მენეჯმენტი უნდა მკაცრად იყოს დაცული ყველა ჰემოდიალიზის ცენტრში. აუცილებელია ასევე ტუბერკულოზის დიაგნოსტიკა და პრევენცია იმუნოსუპრესირებულ და მალნუტრიციის მქონე პაციენტებში. HBV, HCV და HIV ვირუსებზე სკრინინგი რეკომენდირებულია 6 თვეში ერთხელ (სარწმუნოების დონე II, რეკომენდაცია B).
პერიტონეული დიალიზის მონიტორინგი
♦ იმ პაციენტებში, რომლებიც იმყოფებიან ნეფროლოგიური ზედამხედველობის ქვეშ და რომლებთანაც დაგეგმილია პერიტონეული დიალიზი, პდ კათეტერის იმპლანტაცია უნდა ჩატარდეს პერიტონეული დიალიზით მკურნალობის დაწყებამდე 10-14 დღით ადრე. სადიალიზო სითხის მცირე მოცულობებით პერიტონეული დიალიზის დაწყება დასაშვებია პოსტოპერაცილად მაშინვე, თუ არსებობს გადაუდებელი სამედიცინო ჩვენება. პდ კათეტერის იმპლანტაცია ხორციელდება ოპერაციული ან ლაპაროსკოპიული გზით.
♦ არაავტომატური ანუ მუდმივი ამბულატორიული პერიტონეული დიალიზი (მაპდ) ტარდება ორპარკიანი (დოუბლე-ბაგ) სისტემით, რომელიც მნიშვნელოვნად ამცირებს პერიტონიტების რისკს ერთპარკიან სისტემასთან შედარებით. პდ ხსნარები წარმოადგენს გლუკოზის 3 ტიპის კონცენტაციის – დაბალი 1,36%- 1,5%, საშუალო 2,27-2, 5% და მაღალი 3, 89%-4, 25% – სტანდარტულ შემთხვევაში 2,0 ლიტრიან ელექტროლიტურ ხსნარებს.
♦ მუდმივი ამბულატორიული პერიტონეული დიალიზი ითვლება ადეკვატურად, როდესაც კვირის Kt/V ≥ 1,7, CrCლ ≥45ლ/კვირაში/1,73მ² (1 კვირის კრეატინინის კლირენსი) და პერიტონეუმის ულტრაფილტრაციის უნარი ნორმალურად, როდესაც მაღალპროცენტიანი გლუკოზის 2,0 ლიტრიანი ხსნარის მუცლის ღრუში 4 საათიანი დაყოვნების შემდეგ ულტრაფილტრატის რაოდენობა ≥400მლ.
♦ მაპდ-ს დოზირება უნდა წარმოებდეს პდ ადეკვატურობის მაჩვენებლებისა და პაციენტის პერიტონეუმის მიერ დაბალმოლეკულური ნივთიერებების ე.წ. ტრანსპორტირების მახასიათებლების მიხედვით. პერიტონეუმის ტრანსპორტის ტიპი განისაზღვრება პერიტონეუმის წონასწორობის ტესტით (PEთ), რომელიც უნდა უტარდებოდეს პაციენტებს წელიწადში 2-ჯერ (სარწმუნოების დონე II, რეკომენდაცია B) ან ყოველი მორიგი პერიტონიტიდან 6 კვირის გასვლის შემდეგ და რომლის მიხედვით პაციენტები იყოფიან დაბალ (pow transporter), საშუალოდ დაბალ (low avarage transporter), საშუალოდ მაღალ (hogh avarage transporter) და მაღალ (high transporter) ტრანსპორტის პერიტონეუმის მქონედ.
♦ პდ ასოცირებული გართულებები: ინფექციურ გართულებებს მიეკუთვნება პერიტონიტი და კათეტერის გამოსავალი ნაწილის ე.წ. ეხიტ სიტე ინფექცია,
რომელთა მკურნალობა და პროფილაქტიკა წარმოებს International Society for Peritoneal Dialysis (ISPD) მიერ მოწოდებული გაიდლაინების მიხედვით. მექანიკურ გართულებებს მიეკუთვნება თიაქარი, ხსნარის ჩაქცევა (ლეაკაგე) და პდ კათეტერის ობსტრუქცია, რომელთა მენეჯმენტიც წარმოებს ISPD-ის რეკომენდაციების მიხედვით. პერიტონეუმის ულტრაფილტრაციის უნარის კარგვა და მაღალი ტრანსპორტის პერიტონეუმი წარმოადგენს მაპდ-თი მკურნალობის გაგრძელების პროგნოზულად ერთ-ერთ არაკეთილსაიმედო მაჩვენებელს, რომლის დროსაც ნაჩვენებია მაპდ-თი მკურნალობაში მაღალოსმოსური ხსნარების, კერძოდ 7,5%-იანი Iცოდეხტრინ-ის ხსნარის ჩართვა ან პაციენტის ტრანსფორმაცია ავტომატურ პდ-ზე ან საბოლოოდ ჰდ-ზე (სარწმუნოების დონე I, რეკომენდაცია A).
♦ პდ კათეტერის ექსპლანტაცია ნაჩვენებია მკურნალობარეზისტენტული პერიტონიტის შემთხვევაში ანუ თუ კლინიკური გაუმჯობესება არ აღინიშნა მკურნალობის დაწყებიდან პირველი 72 საათის განმავლობაში და პდ ხსნარი მკურნალობის ფონზე რჩება ამღვრეული 4-5 დღის განმავლობაში; ასევე კათეტერის დისლოკაციისას და ობსტრუქციისას მხოლოდ მას შემდეგ, როდესაც ISPD-გაიდლაინით გათვალისწინებული ყველა ღონისძიება იქნება ნაცადი. თირკმლის ტრანსპლანტაციის შემდეგ შესაძლოა საჭიროების შემთხვევაში კათეტერის მუცელში 3-4 თვის განმავლობაში ჩატოვება, თუმცა რეკომენდირებულია (სარწმუნოების დონე II, რეკომენდაცია B) შეძლებისდაგვარად ადრეული ექსპლანტაცია.
♦ დიალიზზე მყოფ პაციენტთა ნუტრიციული სტატუსი ძირითადად განისაზღვრება პროტეინის კატაბოლიზმის სიჩქარით ანუ აზოტოვანი პროდუქტების წარმოქმნის სიჩქარით (nPNA- protein nitrogen appearance rate). ჰემოდიალიზის პაციენტებისათვის nPNA ≥ 0,8გ/კგ/დღ, პერიტონეული დიალიზის შემთხვევაში nPNA 1,2 გ/კგ/დღ (სარწმუნოების დონე II, რეკომენდაცია B) ასევე ფასდება სისხლში პრეალბუმინისა და ალბუმინის კონცენტრაციები.
თირკმლის ტრანსპლანტაცია
♦ საკითხი პრეემფტიური (პრე-ემპტივე) თირკმლის ტრანსპლანტაციის (ტრანსპლანტაცია დიალიზამდე) შესახებ უნდა დასმულ იქნას ყველა შესაძლო შემთხვევაში, როდესაც გფს < 20მლ/წთ/1,73მ2 არა მხოლოდ დიალიზთან დაკავშირებული გართულებების თავიდან ასაცილებლად, არამედ დიალიზით მკურნალობის ხარჯების დასაზოგად. საკითხის დროულად დაყენება განსაკუთრებით მნიშვნელოვანია ბავშვებისა და შაქრიანი დიაბეტით დაავადებულ პაციენთა შემთხვევაში (სარწმუნოების დონე II, რეკომენდაცია B).
♦ თირკმლის ტრანსპლანტაციის აბსოლუტური უკუჩვენებების გარდა – არაგანკურნებადი სიმსივნე, HIV პოზიტიურობა, აქტიური სისტემური ინფექცია და/ან მდგომარეობა, როდესაც სიცოცხლის ხანგრძლივობა < 2 წელიწადზე – თქდ-ით დაავადებული ყველა პაციენტი შეიძლება ჩაითვალოს თირკმლის ტრანსპლანტაციის კანდიდატად. დონორისა და რეციპიენტის ევოლუცია, რომელშიც გაერთიანებულია როგორც სამედიცინო ასევე ეთიკურ-სამართლებრივი ასპექტები, უნდა წარმოებდეს მკაცრად შესაბამისი გაიდლაინების მიხედვით.
♦თირკმელგადანერგილთა პოსტოპერაციული მონიტორინგი ითვალისწინებს (სარწმუნოების დონე I, რეკომენდაცია A):
• ყოველდღიურ უწყვეტ მკაცრად განსაზღვრულ იმუნოსუპრესიულ თერაპიას როგორც პირველი 6 თვის, ასევე მოკლე- (1 წელი), საშუალო- (5 წელი) და გრძელვადიანი (>10წელი) პერიოდების განმავლობაში ტრანსპლანტანტის ადეკვატური ფუნქციონირების შესანარჩუნებლად.
• იმუნოსუპრესიული მკურნალობის დანიშვნას პრეოპერაციულად (ცოცხალი დონორის შემთხვევაში) ან ტრანსპლანტაციის დღეს (გვამური დონაციის შემთხვევაში) სისხლძარღვოვანი ანასტომოზის დადებამდე და გაგრძელებას ყოვლდღიურად, მაგრამ პირველი 2 თვის განმავლობაში გაძლიერებულად, შემდეგ დოზების ადეკვატური კლებით ინფექციებისა და დე ნოვო მალიგნიზაციის რისკის შესამცირებლად.
– უკანასკნელი დეკადის განმავლობაში თირკმელ-გადანერგილთა იმუნოსუპრესიული მკურნალობა წარმოებს შემდეგი კომბინაციით: კალცინევრინის ინჰიბიტორები (ციკლოსპორინ A, FK506), მიკოფენოლატ-მოფეტილი ან აზათიოპრინი და მეთილპრედნიზო- ლონი/პრედნიზოლონი.
♦ რეგულარული ინტერვალებით რეკომენდებულია ჩატარედეს (სარწმუნოების დონე II, რეკომენდაცია B) შემდეგი გამოკვლევები:
• მოკლე სამედიცინო დახასიათება
• არტერიული წნევის, პულსის, სხეულის წონის მონაცემები
• სრული ობიექტური გამოკვლევა
• პლაზმაში Nა, K, Cl, ბიკარბონატის, კრეატინინის, შარდოვანას განსაზღვრა
• სისხლის სურათის განსაზღვრა
• შარდში ცილის, ერითროციტების, ლეიკოციტების, გლუკოზის განსაზღვრა
• სისხლში ციკლოსპორინის კონცენტრაციის განსაზღვრა
დამატებით გამოკვლევებში შედის:
• ღვიძლის ფუნქციური ტესტები
• პლაზმაში ჩა, P, iPTH
• ტრანსპლანტანტის სონო/დოპლეროგრაფიული გამოკვლევა
• 24 საათიან შარდში ცილის განსაზღვრა
• კრეატინინის კლირენსი
• ვირუსოლოგიური კვლევები: CMV, EBV
7. გაიდლაინის გადახედვისა და გადასინჯვის ვადა – 2 წელი
8. გაიდლაინის მიღების წესი
აღნიშნული გაიდლაინი მიღებულია ლიტერატურის ძიების შედეგად შერჩეული სხვადასხვა გაიდლაინების შეჯერებისა და ადაპტაციის გზით.
9. ალტერნატიული გაიდლაინი არ არსებობს
10. გამოყენებული ლეტერატურა
1. National Kidney Foundation K/DOQI: Clinical Practice Guidelines for Chronic Kidney Disease: evalution, classification and stratification. Am J Kidney Dis 2002; vol 39 (Supp l).
2. The European Renal Association-European Dialysis and Transplant Association (ERA- EDTA) and the European Society for Organ Transplantation (ESOT): “European Best Practice Guidelines for Renal Transplantation” (Part1). Neph Dial Trans 2000; vol.15,(Suppl 7)
3. The European Renal Association-European Dialysis and Transplant Association (ERA- EDTA) and the European Society for Organ Transplantation (ESOT): “European Best Practice Guidelines for Renal Transplantation” (Part2). Neph Dial Trans 2002; vol.17,(Suppl 4).
4. The European Renal Association-European Dialysis and Transplant Association (ERA- EDTA). ): “European Best Practice Guidelines for Haemodialysis” (Part1). Neph Dial Trans 2002, vol 17,(Suppl 7).
5. The European Renal Association-European Dialysis and Transplant Association (ERA- EDTA). ): “European Best Practice Guidelines for Peritoneal dialysis”. Neph Dial Trans 2005, vol 20, (Suppl 9).
6. Alex M. Davison, J. Stewart Cameron, Jean-Pierre Grunfeld, Claudio Pontichelli, Eberhard Ritz, Cristopher G. Winearls,Charls van Yeperele. Oxford Textbook of Clinical Nephrology, 2005.
7. B. Grabensee. Nephrologie, 2002.
8. Ulrich Kuhlmann, Dieter Walb, Friedrich C. Luft. Nephrologie.
11. ავტორთა ჯგუფი:
საქართველოს დიალიზის, ნეფროლოგიისა და თირკმლის ტრანსპლანტაციის კავშირი:
♦ ირმა ჭოხონელიძე – თსსუ შინაგან სნეულებათა დეპარტამენტის ასისტენტ პროფესორი ნეფროლოგიაში, `საქართველოს დიალიზის, ნეფროლოგიისა და თირკმლის ტრანსპლანტაციის კავშირის~ თავმჯდომარე უროლოგიის ეროვნული ცენტრის ნეფროლოგიური განყოფილების გამგე მედ. მეცნ. კანდიდატი;
♦ ელგუჯა ღონღაძე – ს/ს კ.ერისთავის სახ. ექსპერიმენტული და კლინიკური ქირურგიის ეროვნული ცენტრის _ ტრანსპლანტაციის განყოფილების გამგე, მედ. მეცნ. დოქტორი;
♦ მერაბ სუთიძე – შპს “აკ. ნ. ყიფშიძის სახელობის ცენტრალური საუნივერსიტეტო კლინიკის” _ თირკმლის ჩანაცვლებითი თერაპიის დეპარტამენტი უფროსი.
ექსპერტები:
♦ გ. ბოჭორიშვილი – სს ალ. წულუკიძის სახ. უროლოგიის უროვნული ცენტრის დირექტორი სასწავლო დარგში, მედ. მეც. დოქ. პროფესორი;
♦ გ. ჩიტაია – სახელმწიფო საუნივერსიტეტო პედიატრიული კლინიკის ნეფროლოგიური განყოფილების გამგე, მედ. მეც. დოქ. პროფესორი;
♦ ლელა წოწორია – საქართველოს შრომის, ჯანმრთელობისა და სოციალური დაცვის სამინისტროს ჯანმრთელობის დაცვის დეპარტამენტი;
♦ თეა თავიდაშვილი – საქართველოს შრომის, ჯანმრთელობისა და სოციალური დაცვის სამინისტროს ჯანმრთელობის დაცვის დეპარტამენტი.












